压力变送器是许多工业设备中用于控制工业过程和压力变化的重要元件,可用于测量压力、液位、流速、密度等。通常,变送器可采用电池、线路电源、环路电源供电,并包括电源、信号调理、ADC、处理器、显示器、键盘、通讯等模块。目前变送器市场热度高涨,HART、PROFIBUS、Modbus、IO-Link等最新技术也被引入应用中,使得应用场景得到了跨越式发展。那要如何设计出适当的变送器系统呢?
技术型授权代理商Excelpoint世健的工程师Nathan Xiao介绍了ADI的模拟变送器、数字化变送器、智能变送器等不同类型的方案特性,并推荐了产品组合方案,包括精密放大器、精密基准电压源、精密模数转换器和低功耗微处理器等。
一、模拟变送器方案
早期变送器采用了纯模拟的信号链,采用4-20mA环路供电方式,环路需要同时提供电源和数据,并且系统回路的工作电流必须小于4mA。在实际设计中,电路功耗小于或等于3.6 mA是比较典型的目标值,ADI的CN0289参考设计就是典型的纯模拟信号链。

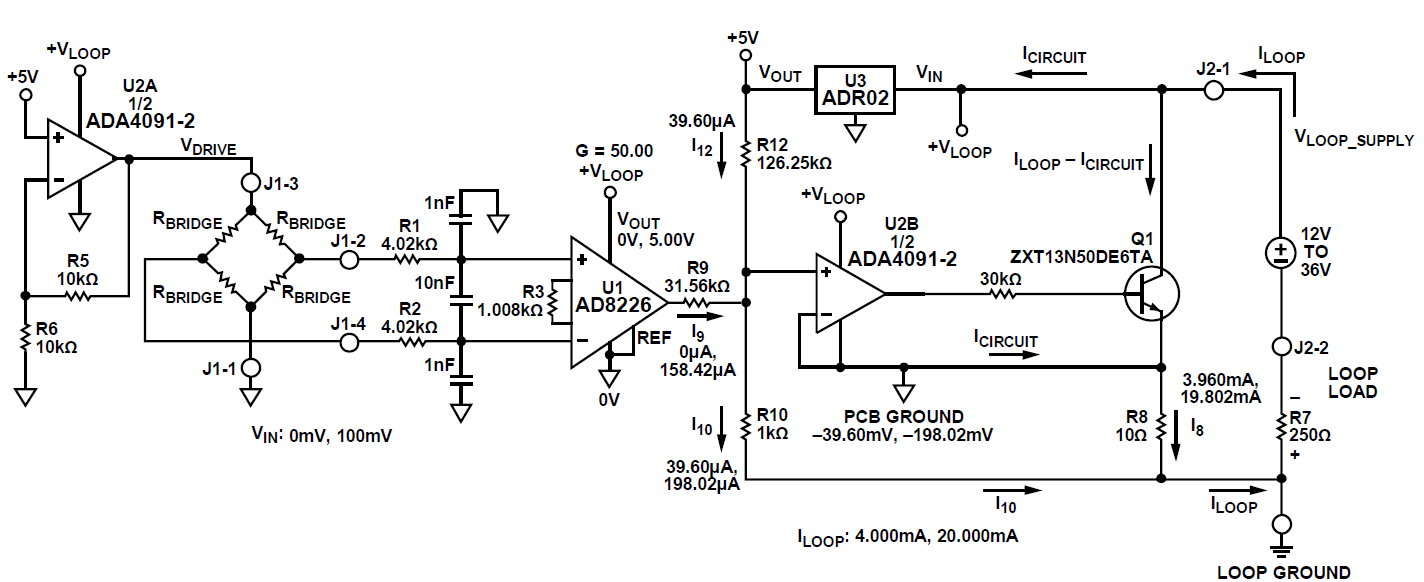
图1.CN0289 4-20 mA环路供电压力变送器
该电路有三个重要的电路级:传感器激励驱动、传感器输出放大器和电压-电流转换器。传感器激励可通过跳线切换电压、电流驱动,传感器最大驱动电流为2mA。传感器输出采用带宽为39.6 kHz的共模滤波器(4.02 kΩ、1 nF)以及带宽为2 kHz的差模滤波器(8.04 kΩ、10 nF)滤波;AD8226是理想的仪表放大器选择,因为它具有低增益误差(0.1%,B级)、低失调(G = 50时58μV,B级;G = 50时112μV,A级)、出色的增益非线性度(75 ppm = 0.0075%)以及轨到轨输出特性。

图2.环路供电压力传感器信号调理电路(未显示所有连接和去耦)
ADI的精密仪表放大器AD620/623/627也在该模拟信号链中被用于前级微弱信号的放大。同时,AD8422也正在被越来越多的客户采用。它是AD620发展到第三代的产品,采用了最新的工艺和设计技术,比历代产品具有更高的动态范围和更低的误差,功耗降至三分之一。
纯模拟信号链提供了一种简单的低成本解决方案。不过,该方案无法线性化,也不提供温度校准和诊断功能,传感器或输出范围的任何变化也需要变动硬件。
二、数字化变送器方案
数字化变送器采用高度集成的处理器电路,可对信号进行线性化校准、温度补偿,弥补了模拟变送器在线性度、温漂等诸多方面的不足,大大提高了压力变送器在全温区的精度等级。ADA4558提供了符合LIN2.1标准接口的解决方案,MAX1452提供了工业级、汽车级的解决方案,MAX40109作为MAX1452的升级产品也即将推出。

图3.MAX40109功能框图
MAX40109是一款高度集成的单芯片解决方案,在MAX1452基础上增加并优化了许多专用功能:
表1. MAX40109、MAX1452功能比较

1、传感器零点校准:通过16位DAC,在PGA前端提供了最大±90mV/V校准,可将传感器信号调节至真零;
2、PGA:压力通道的PGA可在5-2520间设置,基于传感器的零点校准功能,2520倍的放大带来更大的动态信号范围;
3、测温:可通过电桥或外部测温器件两种方式获取温度信息,方便系统进行温度补偿;
4、MTP:存储器可编程40次,相对于其他的OTP产品具有了更大的优势;

图4.传感器校准框图
5、4P4T:小型数字信号处理器(DSP)用于处理转换后的传感器数据以及温度和非线性校正,最多可实现4P4T的校准,可去除陶瓷补偿板以节省系统成本;
6、供电范围:相对于其他产品,MAX40109具有更宽的供电范围(3V-36V),可进一步简化设计、减少外围器件数量。

图5.MAX40109 EVKit GUI
ADI同时也提供基于MAX40109 Demo的单套标定软件,方便用户进行快速评估。
三、智能变送器方案
随着自动检测与控制技术的不断发展,对变送器的测量精度、信号传输距离、输出信号的多元化功能等提出了更高的要求,产品更趋向于信息化、系统化、网络化。
ADI公司提供种类丰富的高集成度、超低功耗且安全可靠的基于Arm®的微控制器,并提供多种存储器大小、内核和外设选择,帮助工程师灵活设计现场仪器。ADuCM360系列微控制器具备超强模拟性能;新款MAX32675包含稳健可靠的安全特性。集成BLE5的MAX32680是在过程设备中实现Bluetooth®连接的出色选择。
1、ADuCM360

图6.CN0267 4-20mA环路供电解决方案
CN0267是基于ADuCM360设计的具有HART接口的完整4-20mA环路供电解决方案,该电路已通过兼容性测试和验证,并通过了HART通信基金会(HCF)的注册。这一成功注册可让电路设计人员极其放心地使用电路中的一个或全部元件。

图7.具有HART接口的4-20mA环路供电解决方案框图
该电路使用了超低功耗精密模拟微控制器ADuCM360、16位环路供电数模转换器AD5421,以及业界功耗极低、尺寸极小的HART兼容型IC调制解调器AD5700。

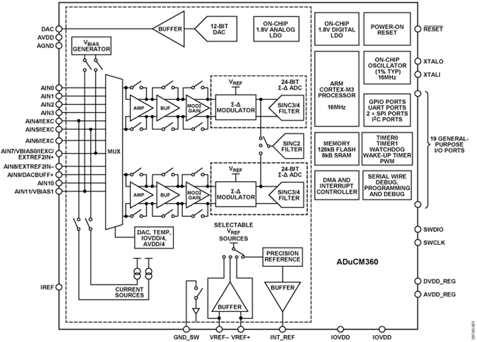
图8.ADuCM360内部功能框图
ADuCM360集成了双通道、24位Σ-Δ型模数转换器,同时还集成了可编程增益仪表放大器、精密带隙基准电压源、可编程电流源等。支持直接与多个模拟传感器对接,如压力传感器电桥、电阻式温度传感器、热电偶以及工业用途的其它各类传感器。由于可用于几乎所有的传感器现场仪器,这款解决方案并不局限于温度补偿型的压力测量。
2、MAX32675

图9.MAX32675功能框图

图10.MAX32675变送器应用框图
MAX32675是一款基于Cortex®-M4F、具有强大安全功能的低功耗微控制器,除了具备ADuCM360的高性能模拟前端外,内部增加了HART模块,在功耗、Flash等方面也有了进一步的提升,是一款更高性价比的智能变送器解决方案。
表2.MAX32675、ADuCM360参数比较

3、EPSH-SPTMX75-2W

图11.EPSH-SPTMX75-2W
为了便于用户评估MAX32675在两线制压力变送器方面的性能,Excelpoint世健技术团队设计了参考方案 EPSH-SPTMX75-2W,通过硬件平台及传感器线性补偿算法等软件,配合PC端的调试软件GUI对变送器进行出厂前的调试、参数设置。降低了单片机和软件平台开发的难度,缩短客户开发时间,加速客户产品上市周期。
表3.MAX32675恒流源测试

恒流供电型的压力变送器对温漂指标较为关注,在EPSH-SPTMX75-2W方案上,现场进行了恒流源温漂的实际测量,最终温漂参数为33ppm/℃。
表4.1MPa测试数据

表5.10kPa/100kPa/3MPa测试数据

测量精度方面,使用EPSH-SPTMX75-2W方案在1MPa量程上进行了多种激励电流和PGA放大倍数的测试,综合精度均小于0.05%;同时在10kPa、100kPa、3MPa多种量程上,采用固定600uA激励、32倍PGA放大倍数下进行了测试,由于压力源问题在10kPa和100kPa量程处误差偏大。
4、其他智能化产品
在整个工厂内进行先进及高水平的工业连接是数字化转型的基石。没有工业连接,则无法提供可靠的方法来将大量工业数据转化为洞察力,从而做出明智的决策,最终实现更好的业务产出和行业颠覆。新一代工业连接将资产和技术连接在一起,形成一个高效、有弹性且灵活的生态系统,可以轻松适应独特的制造需求并兼顾未来趋势。

图12.工业4.0连接
IO-Link®技术可促使传统传感器转变为智能传感器,让实时可配置的工厂车间成为现实。ADI公司的IO-Link主机和器件收发器产品系列非常强大且高度灵活,有助于将一些智能功能从PLC转移到更靠近工厂车间的传感器。高度集成且稳健可靠的MAX22513 IO-Link器件收发器内置了一个高效率DC-DC降压调节器,功耗降低了50%,同时体积仅为其他双通道解决方案的50%。除此之外,MAX14819/MAX14819A IO-Link主机收发器还集成了UART帧处理器,因而无需外部UART,减少了系统微控制器的宝贵开销。

图13.IO-Link连接示意
低功耗10BASE-T1L MAC PHY和配套的ADIN1100 PHY正在推动向无缝连接现场设备的过渡,并通过1.7km的单对以太网(SPE)电缆将以太网APL一直延伸到过程智能边缘。MAC PHY支持通过SPI连接各种主机控制器,从而实现较低功耗的系统设计和优化型系统分区。下表为应用于压力变送器的ADI特色器件。
表6.ADI变送器应用特色产品

工业4.0已经到来,借助边缘到云计算、分析、软件可配置系统等方面的重大技术进步,有望极大地提高生产力、灵活性和安全性。压力变送器向以太网的过渡将会逐步进行,同时传统的4 mA至 20 mA模拟连接仍会继续使用。ADI公司能提供全面的产品组合方案,Excelpoint世健提供相关技术指导和支持,帮助客户立足眼前、面向未来,以更智能方式和更快速度向前迈进。
关于世健——亚太区领先的元器件授权代理商
世健是完整解决方案的供应商,为亚洲电子厂商包括原设备生产商(OEM)、原设计生产商(ODM)和电子制造服务提供商(EMS)提供优质的元器件、工程设计及供应链管理服务。多次被权威杂志和行业机构列入全球领先分销商榜单。
世健与供应商及电子厂商紧密协作,为新的科技与趋势作出定位,并帮助客户把这些最先进的科技揉合于他们的产品当中。世健分别在新加坡、中国及越南设有研发中心,专业的研发团队不断创造新的解决方案,帮助客户提高成本效益并缩短产品上市时间。世健研发的完整解决方案及参考设计可应用于工业、无线通信及消费电子等领域。
世健拥有超过35年历史、逾700名员工,业务扩展至亚太区的49个城市和地区,遍及新加坡、马来西亚、泰国、越南、中国、印度、印度尼西亚、菲律宾及澳大利亚等十多个国家。1993年,世健在香港设立区域总部——世健系统(香港)有限公司,正式开始发展中国业务。目前,世健在中国拥有十多家分公司和办事处,遍及中国主要大中型城市。凭借专业的研发团队、顶尖的现场应用支持以及丰富的市场经验,世健在中国业内享有领先地位。