栅极驱动器是低压控制器和高功电路之间的缓冲电路,用于放大控制器的控制信号,从而实现功率器件更有效的导通和关断。随着各种智能电子设备的不断普及和应用,栅极驱动器的市场需求也在不断增加。据国际权威研究机构Yole Group预计,其市场规模有望在2027年达到27亿美元。
极海电机产品线,再添新成员
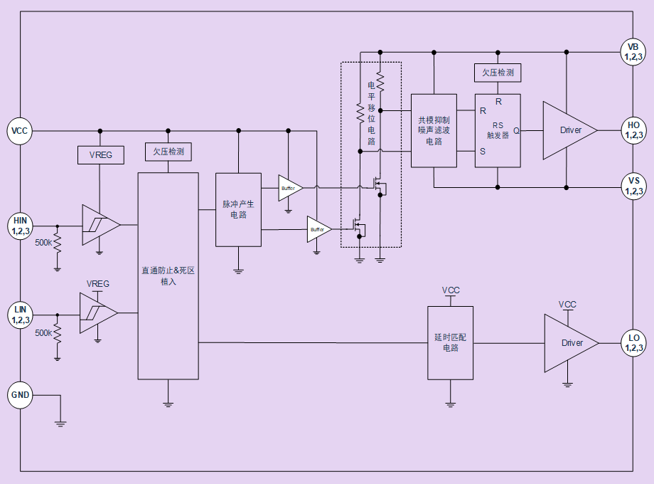
面向电机控制市场用户需求,极海继发布APM32F035电机控制专用微控制器后,全新推出首款GHD3440电机专用栅极驱动器。
产品特点
丰富安全功能:过压保护、欠压保护、直通防止及死区保护等
高度集成化:高系统集成度,帮助客户有效节省系统成本
强驱动能力:相较传统产品,拥有更强驱动力,显著降低系统开关损耗、减少系统发热量

该新品是一款三相中压高速栅极驱动IC,专为桥式电路中驱动双N型沟道VDMOS功率管或IGBT而设计,适用于各种电池供电的直流无刷电机应用方案。
注重效率和功耗优化
GHD3440具备优秀的驱动能力和快速响应能力,可在短时间内对输入信号或负载变化做出准确的响应,有助于提高电机运行效率;同时可有效放大电路控制信号,实现对电机高精度、高速度、低功耗控制,为用户提供更好的开发使用体验。
GHD3440可提供TSSOP20及QFN24封装,有助于节省板上空间占用,降低材料成本,提高系统可靠性。

GHD3440产品特性
支持5.5V~18V输入电压范围,兼容3.3V/5V输入逻辑,悬浮偏移电压+200V;
内置VCC/VBS欠压(UVLO)保护功能,防止功率管在过低的电压下工作;
内置基于输入信号的直通防止和250ns典型死区时间保护电路,防止被驱动的高低侧MOSFET直通,有效保护功率器件;
内嵌输入、输出下拉电阻,以稳定输出信号,提升驱动能力;
具备高DV/DT噪声抑制能力,有效保障性能,防止对周边设备产生负面影响;
峰值输出电流0.8A@12V,3.3nF负载上升时间90ns,峰值输入电流1.0A@12V,3.3nF负载下降时间60ns,有效提高功率器件的开关速度,降低开关损耗;
工作温度范围-40~+105℃,可保障在严苛工作环境下的稳定运行。
应用领域

电动工具:电动扳手、电动螺丝刀、电钻、电锤等
园林工具:割草机、剪枝机、绿篱机、链锯等
清洁工具:电动清洁刷、吸尘器等
极海将持续为电机应用市场推出先进、可靠、且具性价比的芯片及解决方案,包括内置LDO的GHD3440R电机专用栅极驱动器、内置200V 6N预驱的APM32M3514系列电机控制专用微控制器、GHD3125R 3P+3N电机专用三相栅极驱动器等一系列卓越的驱动芯片,可广泛适用于电机驱动、DC-DC转换器、DC-AC逆变器和D类功率放大器等多种应用领域,为各类高性能电子设备提供强大支持,以满足用户深度开发需求。
来源:Geehy极海半导体