随着汽车照明技术的成熟,LED汽车照明已经逐渐取代了传统卤素灯,汽车前照灯正朝着智能化,小型化,高效节能的方向不断发展。在车辆日益智能的当今,汽车前组合灯根据功能细分成远光灯,近光灯、日行灯,转向灯,角灯,雾灯等多个灯组 。这些灯组由于车灯结构和制造要求,都集中在一块区域。不同的厂家对灯的逻辑和要求也会有所不同,传统的汽车组合前灯由多个独立的LED组成,需要分别驱动,造成电路复杂、功耗高、造型受限等问题。以远近光灯为例,传统的方式如图一和图二。

图一、用继电器调整反光碗的角度来实现远近光切换

图二、单颗LED恒流芯片驱动单组LED
如今,驱动电路板空间越来越紧凑,成本控制越来越严格,越来越多的客户考虑单颗恒流驱动芯片通过bypass 的方式实现远近光灯切换如图三,相对于传统一颗芯片驱动一组灯的方案具有外围元器件少、BOM成本低、EMC性能好等优点。

图三、通过bypass的形式来控制远/近光切换
但是bypass的方式存在一定的弊端,通过bypass的管子短路LED灯珠,由于MOS管导通速度比较快,会对输出电容进行快速放电,导致LED电流出现较大过冲(如图四绿色波形),这个过冲可能是正常工作电流的几倍,长期使用会影响LED灯珠可靠性和寿命。

图四、输出电流过冲
对于输出电流过冲现象的解决方案是减缓bypass MOS管导通速度,使MOS管对输出电容进行缓慢放电,减少LED电流过冲。调整MOS管下降时间,电流过冲明显变小(时间建议1mS~5mS,不同MOS管不一样),如图五测试波形。

图五、输出电流过冲改善
针对不同的应用需求,络明芯可以提供负载bypass 切换的参考设计, 大大降低LED负载切换LED电流过冲。目前络明芯的升降压恒流驱动芯片IS32LT3958/IS32LT3959A系列芯片已应用于超过二十款的量产车型, 可以根据驱动负载需求提供一站式超高性价比解决方案,大大简化了汽车照明系统的设计和布线,而且大大降低了系统成本和功耗。
IS32LT3958
(Buck-Boost LED负载to Vbat)

IS32LT3958主要特性
• 支持Boost/Buck-Boost/SEPIC /Buck多种拓扑
• 输入电压范围:5V~70V
• 电流精度:±2.8%(-40℃~150℃)
• 工作频率:100KHz~1MHz
• 内置PWM发生器
• PWM频率:100Hz-1KHz
✓ 占空比:5%-100%
• 可编程软启动功能
• 支持扩频功能,优化EMI性能
• 通过外部时钟同步工作频率
• 模拟调光,外部/内部PWM调光
• 双模拟调光输入,可同时支持LED亮度bin和LED过温降电流保护
• 故障保护与报错功能
✓ VCC欠压保护(不报告)
✓ LED开路/短路保护
✓ 可配置输出过压保护阈值
✓ RT/SYNC 电阻短路保护
✓ VDD短路保护
✓ VDD欠压保护(不报错)
✓ 过温保护功能
• AEC-Q100认证
• 工作温度:-40~150℃
• 封装:eTSSOP-20
IS32LT3959A
(Buck-Boost LED负载对地)
IS32LT3959A主要特性
• Boost/Buck-Boost/Buck 多种拓扑
• LED灯串阴极参考点为GND
• 输入电压范围:4.5V~55V
• 电流精度:±3.0%(-40℃~150℃)
• 工作频率:150KHz~650KHz
• 内置 PWM发生器
✓ PWM频率:100Hz-2KHz,占空比:5%-95%
• 内置PMOS驱动,实现PWM调光,故障保护和输出电流调节
• 内置扩频功能,优化EMI性能
• 支持模拟调光,外部或者内部PWM调光
• 丰富的故障保护及报告功能
✓ 输入/输出过流保护
✓ 两级OVP保护
✓ LED开路/短路保护
✓ 单颗LED短路保护
✓ 输入/输出过流监测
✓ 过温关闭功能
• 封装:eTSSOP-28
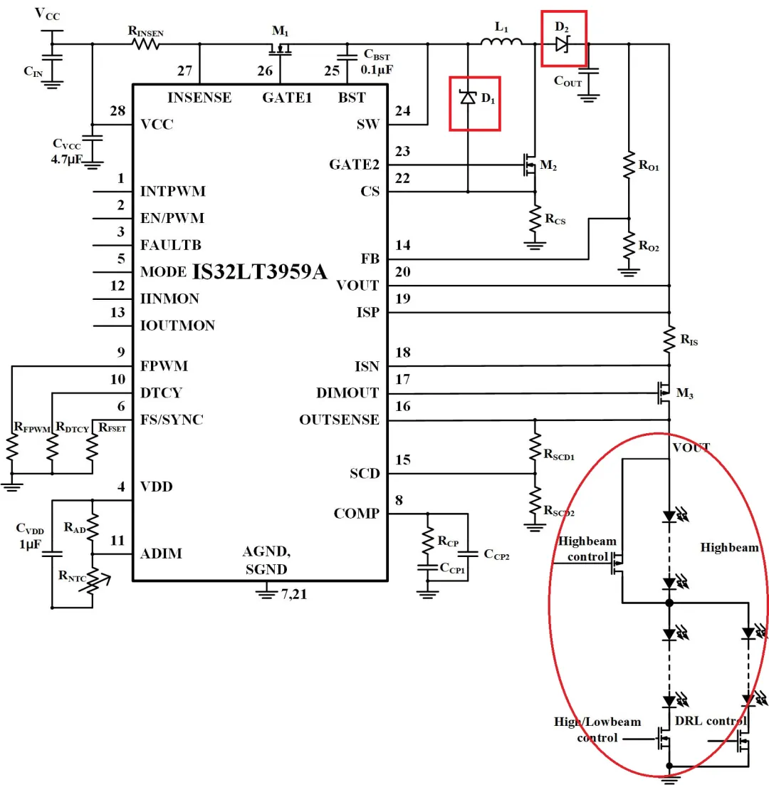
IS32LT3959A单芯片可同时驱动远光/近光/日行灯/位置灯,可通过切换MOS来选择远光/近光/日行灯/位置灯,借助芯片内置的PWM产生器设置日行/位置灯的亮度。

图六、IS32LT3959A单芯片驱动多组灯
此外, IS32LT3959A支持PCR 模式, 可以将调光PMOS作为一个线性恒流功率管, 当负载切换的时候,可以实现“零”过冲电流。想了解PCR模式和Non PCR 模式工作原理可查阅详细规格书。

图七、PCR 模式电流波形(绿色)
相对四开关同步方案,IS32LT3959A采用了两个低成本的肖特基二极管替代了两个昂贵的NMOS。虽然略微牺牲了一点效率,但整体系统BOM成本大大降低。此外, IS32LT3959A也集成展频功能,可减少外围滤波器件,轻松通过Class5 EMI测试。

图八、IS32LT3959A效率曲线
总结: IS32LT3959A非常适用于单芯片驱动多组LED灯负载切换的应用,开关切换过程中可实现LED零过冲电流,大大提高了整个系统的可靠性和LED的使用寿命,又极大地降低了前灯驱动的系统成本,是一款极具性价比的汽车前组合大灯解决方案。如果您需要了解以上的方案细节,请您与络明芯的销售和技术联络以取得进一步的技术支持。
关于络明芯
络明芯微电子(Lumissil),是全球技术领先的集成电路设计企业,其分支机构分布于厦门、武汉、苏州、合肥、深圳、上海、北京、中国香港、美国、日本、新加坡、欧洲、印度和韩国及其它地区。主要产品为用于中低功率的RGB混色和高功率照明应用的LED驱动、音频驱动、电源、MCU和传感器、GreenPHY和有线通信等各种集成电路芯片。主要应用于汽车;通信;工业、医疗、家电;消费电子等市场。更多资料请关注我们的官网:http://www.lumissil.com.cn
文章来源:Lumissil络明芯微电子