跳转到主要内容

使用 3.3V CAN 收发器在工业系统中实现可靠的数据传输

winniewei 提交于

工业市场正在迅速发展,新兴技术正在满足不断增长的创新和效率需求。工业应用使用多种不同的接口(包括以太网、RS-485 和控制器局域网 (CAN))在不同的设备之间传输时间敏感型数据。在选择要使用的接口时,设计人员必须考虑许多不同的目标,进行权衡。

CAN 是最早可在恶劣和嘈杂的工业环境中提供可靠数据通信的协议之一,至今仍然广受欢迎。CAN 收发器可提供 CAN 协议的物理层,具有高功效、高数据速率和小物理尺寸特性,同时保持稳健可靠,是许多工业应用的理想选择。在本文中,我们将介绍 CAN 收发器的优势,并讨论它们在更大限度地提高工业应用效率方面的作用。

图 1 展示了通常使用 CAN 收发器来传输数据的各种工业应用。

1.png

图 1. 光伏逆变器、不间断电源 (UPS)、HVAC 系统、可编程逻辑控制器和储能系统都依赖 CAN

保障工业环境中的通信:CAN 收发器的作用

CAN 收发器在工业自动化系统中至关重要,因为它们使传感器、控制器和执行器等器件能通过将数字信号转换为可在总线上长距离发送的模拟差分信号进行通信。收发器可确保数据可靠传输,并能保护网络,以免遭受电气损坏。这使得数据交换更高效,通信更准确。因此,在工业应用中选择新款 CAN 收发器时,可靠性、小尺寸以及低功耗至关重要。

我们来讨论一下稳健性在工业环境中的重要性。电压尖峰、瞬变和静电放电 (ESD) 等电气危害是工业环境中的常见干扰源。装配线、机器人和自动化系统等易受 ESD 影响的区域或产品中的器件需要在其 CAN 收发器中配备 ESD 保护,以确保网络安全。将 ESD 保护集成到 CAN 收发器中有助于确保它能够承受高压放电而不发生故障。此外,工业应用通常使用较长的 CAN 总线电缆,但是,这会增加发生总线故障的风险,例如短路和过压情况。连接到此类扩展网络的设备需要具有高总线故障保护功能的收发器。如果没有这种保护,这些故障可能会损坏收发器,并可能通过整个网络传播,从而导致通信中断和系统停机。

目前,各种产品都使用 CAN 接口,例如工业可编程逻辑控制器 (PLC)、电机驱动器、远程传感器和执行器。工业 PLC 控制多个工业过程,通常连接到广泛的传感器网络,导致总线电缆长度较长。电机驱动器可控制大功率电机,这可能会导致 CAN 总线上出现电压尖峰和瞬变。在这两种情况下,为 CAN 收发器提供可靠的总线故障保护至关重要。远程传感器和执行器通常位于网络的外围,因此可能暴露于环境中的静电,需要强大的 ESD 保护。

在可以覆盖长距离的工业环境中,接地电势差和共模噪声累积可能导致信号衰减。CAN 收发器具有更宽的共模范围,有助于确保在整个网络中进行可靠的信号传输。例如,通常会产生接地环路电流和共模噪声的电机驱动需要具有更宽共模范围的收发器,以更大限度地减少通信误差,从而增强电机控制和反馈信号的数据完整性。

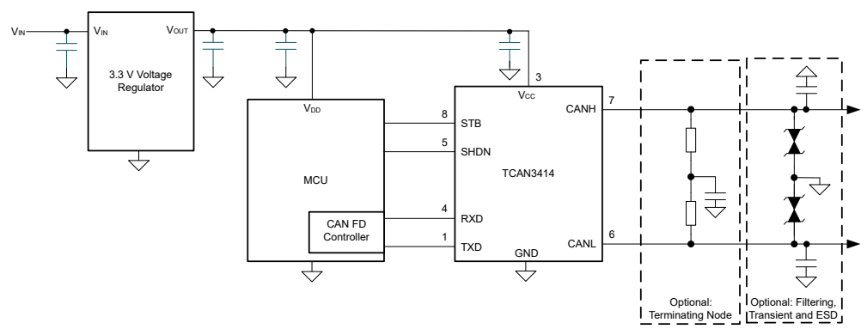
5V CAN 和 3.3V CAN 收发器均广泛用于工业应用。但是,3.3V CAN 收发器可提供其他优势,例如无需使用低压降稳压器 (LDO) 以及 3.3V 微控制器与 5V CAN 收发器之间的电平转换电路。此 3.3V CAN 收发器可简化系统设计,减少组件数量,并使最终产品更加紧凑。此外,移除 LDO 可降低总体系统成本。图 2 展示了 3.3V 微控制器和 3.3V CAN 收发器运行的典型配置。

2.png

图 2. 3.3V CAN 收发器应用原理图

在功耗方面,3.3V CAN 收发器的效率高于传统的 5V CAN 收发器。此外,TCAN3414 等 3.3V CAN 收发器的关断功能可以进一步降低电流,从而延长电池供电应用或具有严格功率限制的器件的电池寿命。

图 3 展示了在一个网络中无缝运行的 3.3V 和 5V CAN 收发器。采用 3.3V 电源供电的 CAN 收发器,例如 TI 的 TCAN3413TCAN3414,完全可以与 5V CAN 收发器进行互操作。有关更多详细信息,请参阅白皮书通过汽车 EMC 认证的 3.3V CAN 收发器

3.png

图 3. 包含 3.3V 和 5V CAN 收发器的典型 CAN 网络

结语

TCAN3413TCAN3414 等 3.3V CAN 收发器可帮助设计人员实现在工业环境中高效运行的可靠接口。此类收发器提供了多种功能,可以防止工业环境中的各种问题。这些器件在总线上提供符合国际电工委员会 IEC-61000-4-2 标准的高达 ±10kV 的 ESD 保护、±58V 的高总线故障保护以及 ±30V 的宽接收器共模输入电压范围。这些特性有助于您优化设计,增强可靠的通信功能,同时节省布板空间和系统成本。

关于德州仪器 (TI)

德州仪器是一家全球性的半导体公司,从事设计、制造和销售模拟和嵌入式处理芯片,用于工业、汽车、个人电子产品、通信设备和企业系统等市场。我们致力于通过半导体技术让电子产品更经济实用,让世界更美好。如今,每一代创新都建立在上一代创新的基础上,使我们的技术变得更可靠、更经济、更节能,从而实现半导体在电子产品领域的广泛应用。

登陆 TI.com.cn 了解更多详情。