作者:Anne Mahaffey,首席应用工程师
Michael Potts,现场应用工程师
摘要
本文将逐步介绍如何将第三方SPICE模型导入到LTspice中。文中涵盖了两类不同模型的导入过程:使用.MODEL指令实现的模型,以及用.SUBCKT实现的模型。所提供的步骤旨在确保共享原理图时能够具备可移植性。
引言
LTspice®让快速创建和仿真原理图变得轻而易举。有时,在设计构思阶段,使用理想电路元件是最佳起点。然而,电路设计人员需要使用更真实的元件模型来改进最初的简单原理图。
LTspice附带了大量第三方制造商的模型。要使用这些模型,只需右键单击相应的元件,再单击属性窗口中的Pick...(选择...)或Select(选择)按钮,然后选择列出的模型之一。参见图1。

图1.使用LTspice元件库中的NMOS模型。
对于LTspice元件库中未包含的器件,可以将外部来源的模型导入LTspice。具体步骤将因器件类型和模型语法而异。
SPICE模型有两种类型:由.MODEL指令定义的电路行为,以及由.SUBCKT指令定义的电路行为。本文将提供有关导入这两种模型的指导。
注:如果导入的模型文件已加密,可能难以确定该模型是使用.MODEL还是.SUBCKT指令实现的。这时,可以联系模型供应商获取关于加密模型的支持,或在LTspice EngineerZone®论坛上发帖提问,EZ技术社区里可能有人能够提供帮助。
以下每个示例都包含在LTspice-importing-third-party-models.zip文件中,可从此处下载。
导入.MODEL指令
对于使用.MODEL指令建模的器件,将这种模型导入LTspice的过程相当简单。.MODEL指令是一行代码,包含模型的器件名称、器件类型和参数值。有些模型可能相当简单和理想化,例如:

制造商提供的模型则会更为复杂。例如:

此示例只有一行代码。+字符向LTspice表明此行是上一行的延续。
如需了解更多信息和相关模型参数,请参阅LTspice手册中.MODEL指令的帮助主题。在LTspice菜单中,选择Help > LTspice Help(帮助 > LTspice帮助)即可访问LTspice手册。
在原理图中直接嵌入.MODEL指令
一种选择是将.MODEL语句直接嵌入到原理图中。要向原理图添加SPICE指令,请从菜单中选择Edit > SPICE Directive(编辑 > SPICE指令),或键入.(句点)调出Edit Text on the Schematic(在原理图编辑文本)对话框。将.MODEL语句复制并粘贴到输入框中,单击OK(确定),然后将文本放置到原理图中。参见图2。

图2.直接向原理图添加.MODEL指令。
下一步是在原理图中添加元件符号,并确保它指向新放置的.MODEL指令。本例中1N5244B1是一个齐纳二极管;从菜单中选择Edit > Component(编辑 > 元件),再从列表中选择zener(齐纳),以放置齐纳二极管。单击原理图以放置元件符号。请为此选择一个通用符号,不要选择ADI元件。例如,如果您需要导入运算放大器模型,请使用“opamp2”元件符号而不是AD822。
要建立元件符号和.MODEL指令之间的连接,请右键单击元件值字段。首次放置元件时,默认值是占位符值“D”。在Enter New Value(输入新值)对话框中输入模型名称。对于此示例,模型名称为1N5244B1。参见图3。

图3.设置元件符号值以指向.MODEL名称。
请参考zip文件中名为intrinsic_model_embedded.asc的原理图,进一步探索此示例。
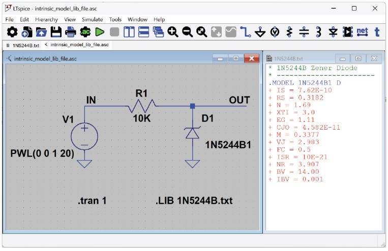
从文本文件导入.MODEL指令
使用.MODEL指令的另一个方法是创建一个包含模型信息的独立文本文件。将模型信息保存在文件中,可以最大限度地减少原理图上的混乱程度;尤其当模型冗长复杂时,这样做非常有帮助。
实现此目的的最简单方法是,确保模型文本文件与原理图位于同一目录中,然后使用.LIB指令导入文件内容。要添加.LIB指令,请从菜单中选择Edit > SPICE Directive(编辑 > SPICE指令),或键入
.(句点)调出Edit Text on the Schematic(在原理图编辑文本)对话框。如果模型文件与原理图文件位于同一目录下,则可以通过键入.LIB <文件名>来导入文件。对于此示例,文件名是1N5244B.txt。
使用上一节所述的方法在元件与模型名称之间建立关联。在此示例中,模型名称是1N5244B1。参见图4。

图4.使用.LIB指令从文件导入模型。
请注意,文件名与文件中包含的模型名称可能不一样,如本例所示。此外,单个文件可包含多个模型指令,因此请务必在元件值中引用模型名称(而非文件名)。
请参考名为intrinsic_model_lib_file.asc的文件,进一步探索此示例。
导入.SUBCKT模型
将.SUBCKT模型包含到原理图的方法与之前描述的包含.MODEL指令所需的方法完全相同。使用Edit > SPICE Directive(编辑 > SPICE指令),将模型内容作为文本复制并粘贴到原理图中,或者使用.LIB语句将子电路定义文件的内容导入到原理图中。
放置元件符号并将其连接到导入的
.SUBCKT模型的步骤与导入.MODEL指令所需的步骤略有不同,具体将在后续章节中详细介绍。
使用.SUBCKT模型:重复使用现有符号
如果.SUBCKT模型与LTspice库中已有的某一标准符号匹配,只需简单几步即可将该符号指向导入的.SUBCKT模型。
下面详细介绍如何以现有原理图为基础,使用.SUBCKT模型将原理图中的Si7884DP NMOS器件替换为NXP PSMN2R2-30YLC的导入模型。此模型以.SUBCKT文件形式提供,文件名为 PSMN2R2_30YLC.txt,其标头信息如下:

PSMN2R2-30YLC是模型名称,其后是引脚名称DRAIN、GATE、SOURCE。引脚名称的顺序很重要,稍后会详细说明。
由于这是一个NMOS器件,最简单的方法是重复使用LTspice库中的NMOS符号。要放置NMOS器件,请键入P(或选择Edit > Component(编辑 > 元件)),从列表中选择nmos,单击Place(放置),然后单击原理图以放置NMOS符号。
图5展示了示例原理图,其中Q1正确指向导入的.SUBCKT模型。请注意,模型名称PSMN2R2-30YLC已被指定为Q1的值。

图5.使用标准LTspice符号来引用导入的.SUBCKT模型。
示例原理图已将Q1设置为指向导入的PSMN2R2-30YCL模型;将Q2连接到同一模型所需的详细步骤如下文所示。打开subckt_with_included_symbol.asc示例原理图,以复制以下步骤。
要将.SUBCKT模型连接到Q2,请按住CTRL键并右键单击Q2,以打开Component Attribute Editor(元件属性编辑器)。将Value(值)更改为PSMN2R2-30YLC,该值需与模型标头中的子电路名称相匹配。
切记:将前缀更改为X
接下来,将前缀更改为X,这是将.SUBCKT模型连接到符号时的必要步骤。这是一个额外步骤,导入.MODEL指令时并不需要。

图6.设置符号前缀和值以指向.SUBCKT模型。
若要确认LTspice库中NMOS符号的引脚顺序与导入的模型是否匹配,请单击此对话框中的Open Symbol(打开符号)按钮。随即将打开符号编辑器。选择View > Pin Table(视图 > 引脚表),以显示引脚顺序(图7)。由此可以确认DRAIN、GATE、SOURCE的引脚顺序与PSMN2R2-30YLC.SUBCKT定义中的顺序是否一致。

图7.使用符号编辑器中的引脚表来验证符号的引脚顺序。
使用.SUBCKT模型:创建新符号
如果.SUBCKT模型与现有符号不太匹配,可使用LTspice自动生成新的符号来与该子电路配套。资源中提供的LPF.cir就是一个简单的示例。参见图8。

图8.简单RC滤波器的.SUBCKT模型。
右键单击.SUBCKT名称,本例中为lowpass。选择Create Symbol(创建符号),并单击Save(保存)。请务必将新符号保存至与模型文件相同的目录中。参见图9。

图9.为.SUBCKT模型创建符号。
这将创建一个自动生成的符号。这个新符号将在LTspice中自动打开。参见图10。

图10.自动生成的新符号。
从符号属性中移除硬编码模型路径
在LTspice中打开新符号后,右键单击该符号并选择Attributes > Edit Attributes(属性 > 编辑属性)。删除添加至ModelFile属性的任何路径信息,以提高此符号的可移植性。选择OK(确定),然后单击Save(保存)。
请务必在原理图中包含.SUBCKT模型,可通过.LIB指令添加,或直接在原理图中以文本形式添加。参见图13,其中展示了如何将.SUBCKT块直接嵌入到原理图中。

图11.删除硬编码路径信息以提高新符号的可移植性。
编辑新创建的符号
现在已有了新符号,您可以对其进行编辑,使其更准确地反映模型的功能。使用Move(移动)工具(按M或选择Edit > Move(编辑 > 移动))进行一些简单调整,即可将引脚重新排列到更合理的位置。
将新符号放置到原理图中
确保符号文件(.asy)和关联的子电路文件(.cir)与原理图文件(.asc)位于同一目录下。要将新符号放置到原理图中,请键入P(或选择Edit > Component(编辑 > 元件)),以打开Component(元件)对话框。从目录下拉菜单中选择Schematic Directory(原理图目录),然后选择新创建的符号(图12)。单击Place(放置),再单击原理图以放置该符号。

图12.在原理图目录中定位新创建的符号。

图13.在原理图中使用新创建的符号。
共享含有自定义符号和模型的仿真文件
与他人共享此原理图时,请确保将所有文件(包括原理图(.asc)、符号(.asy),以及通过.LIB指令引用的任何文件)压缩到同一目录中。
结语
LTspice已自带许多真实的器件模型,但导入第三方模型可灵活整合不同元件厂商提供的各种模型。本文概述的步骤为构建可轻松共享的工作原理图提供了必要指导。
关于ADI公司
Analog Devices, Inc. (NASDAQ: ADI)是全球领先的半导体公司,致力于在现实世界与数字世界之间架起桥梁,以实现智能边缘领域的突破性创新。ADI提供结合模拟、数字和软件技术的解决方案,推动数字化工厂、汽车和数字医疗等领域的持续发展,应对气候变化挑战,并建立人与世界万物的可靠互联。ADI公司2024财年收入超过90亿美元,全球员工约2.4万人。ADI助力创新者不断超越一切可能。更多信息,请访问www.analog.com/cn。
作者简介
Anne Mahaffey于2003年加入ADI公司,最初担任支持直接数字频率合成器的测试工程师。她拥有美国佐治亚理工学院电气工程学士学位及美国北卡罗来纳州立大学电气工程硕士学位。她投入10多年时间构建和支持Precision Studio工具套件中的设计工具;目前,她是负责LTspice®支持工作的首席应用工程师。
Michael Potts于2022年加入ADI公司,担任现场应用工程师。在加入ADI之前,他花了近20年时间设计嵌入式系统,应用领域包括广播音频通信、用于汽车交通监控的视频和雷达产品,以及各种医疗器件。他拥有美国威斯康星大学普拉特维尔分校的电子工程学士学位。