为搭载先进系统级芯片(SoC)、FPGA及微处理器的工业、汽车、服务器、电信与数据通信应用提供运行保障
作者:Haisong Deng,ADI公司高级应用工程师
先进处理解决方案的供电系统需搭配多个低压电源,包括:1.1 V(用于DDR)、0.8 V(用于内核)和3.3 V/1.8 V(用于I/O设备)。随着半导体集成度不断提高,微处理器的耗电量越来越大,因此需要更大的供电电流。
同时,市场对采用FPGA或微处理器的遥测技术表现出强劲需求。这类技术能够监测电压、电流、温度和其他设备参数。为了简化设计方案,集成I2C/PMBus的模拟电源IC可以监测这些关键参数并控制遥测。
因此,电源解决方案必须与I2C/PMBus集成,以支持遥测回读和稳压器编程,同时实现更大电流能力、更高效率和出色的抗电磁干扰(EMI)性能。拥有高性能且满足这些要求的多相器件正变得越来越受青睐。本文将介绍一款双相降压型稳压器的一些设计思路。这款稳压器的两个通道可以提供总计高达40 A的连续电流,每个通道支持高达30 A的负载。它还集成了数字电源系统管理功能,支持通过符合PMBus/I2C标准的串行接口进行编程和遥测。设计时务必审慎考量并达成尺寸、效率、环路稳定性和瞬态响应等方面的目标。
为什么效率很重要
假设一个应用需要从12 V电源获得1 V、30 A的低电压、大电流输出,且效率为80%,则总损耗将达到7.5 W。这些损耗会变成热量,导致IC和电感的温度上升。数据中心的环境温度通常高于室温,额外的损耗会使IC的温度进一步升高,从而更接近IC的热关断限值(通常为150°C)。对于负载点(POL)应用,这类问题尤为关键,因为DC-DC转换器往往非常靠近高发热量的微处理器。
下文将介绍几种提升低压大电流器件效率的方法。
SW节点处的PCB走线
在之前版本的双相器件演示板设计中,第1相和第2相中的电感相对而置。如果电感以此特定方向放置,EMI性能会更好。这种方式的缺点是开关(SW)节点会有相对较长的走线,导致PCB走线损耗更大,尤其是在重负载条件下,因为导通损耗与电流值的平方成正比(P = I2R)。
图1所示为20 A负载条件下的热图像。开关节点温度非常高,其温升几乎与IC相同。适当的设计可以改善PCB走线所引起的损耗。

图1:室温下12 VIN、0.6 VOUT、20 A负载的热图像
如果对PCB进行切割,并将Ch1的电感向IC靠近以缩短SW节点走线。根据PCB走线的铜箔厚度与长度计算,此时SW节点的直流电阻为1.01mΩ,在20A负载条件下的总损耗为0.41W。当SW节点走线长度缩短至0.3cm后,损耗优化为0.17W。
图2显示了基于测试结果的效率改进情况。在20 A和30 A负载条件下,损耗改善幅度分别为0.22 W和0.53 W。

图2:12 VIN、0.6 VOUT、1 MHz Ch1 FCM VBIAS = 5 V下的效率改进情况
当负载提高时,效率差异会更大,意味着此PCB走线的导通损耗(P = I2R)将占主导地位。在满负载条件下,效率可提升1.5%。电感无法如此靠近IC,因此在第二版的电路板布局中,电感旋转90°以面向IC,从而缩短SW走线长度。
增加CIN以抑制VIN振铃
在我们的研究中,输入电容对低电压和大电流应用的效率与稳定性也有很大影响。工程师常常忽视输入电容设计的重要性,凭以往经验来布置输入电容。有时候,受PCB方案总尺寸限制,工程师布置的输入电容可能不足,导致电路不稳定和更多损耗。

图3:输入电容框图
图3(从左到右)显示了用于热插拔和抑制浪涌电流的电解电容,大陶瓷电容(通常为1210或1206尺寸)用于减少输入电流纹波,而小陶瓷电容(0402或0201尺寸)用于减少高频纹波。除此之外,Silent Switcher 2技术会将一对电容嵌入封装中,以进一步减少SW高频噪声和过冲。图3右侧图片显示了两个1206陶瓷电容(黄色)、四个0402封装外陶瓷电容(蓝色),外加四个采用去封装技术的0402封装内电容(红色)。封装中裸片上方刻蚀一个孔,以暴露衬底上的封装内电容。
使用探头对这些输入电容和开关节点进行探测,观察不同输入电容组合的行为。

表1:CIN组合
然而,其代价是IC的最大工作温度范围从150°C(X8L)降低到125°C(X7R)。有时候,IC的最大温度是一个重要考虑因素,因为许多应用(如数据中心)的环境温度超过70°C。工程师需要注意这些情况,因为如果选择X7R封装内电容,最大温度可能会超过工作范围。
更大的CIN不仅会改善开关的稳定性,还有助于提升效率。图8显示,如果添加足够的输入电容,效率将提高约1.4%,损耗降低0.3 W。输入端的振铃和压降会导致开关损耗增加。8个1206尺寸的电容与2个1210尺寸的电容具有相似的效率,因此在这种情况下,理想的CIN选择将是2个22 µF的1210尺寸电容。
对于输入电容的选择,由于陶瓷电容具有较大的直流额定范围,因此工程师还应注意直流降额。例如,比较12 V下1206和1210电容的直流降额,1206尺寸电容的降额更严重。表2列出了两个Murata电容作为示例。因此,建议使用1210尺寸电容作为低电压、大电流电源的输入。
如果总输入电容较小,在重负载条件下,SW节点波形会出现较大的振铃。这是因为当顶部开关导通时,大部分电流将是从输入电容中拉出。总电荷 = 电容x电压(Q = CV)。因此,如果电容较小,CIN将会有较大的压降。CIN与输入走线和IC封装的寄生电感将形成LC谐振电路,导致开关节点处出现振铃。大电压降也会导致SW失真和不稳定,在小脉冲后面跟随一个大脉冲。
如果增加输入电容以抑制振铃,可以改善开关的不稳定性。相较于小CIN组合,大CIN组合的总电容值翻倍。CIN越接近开关的顶部,改善幅度就越大。因此,最好增加封装内电容的值。在我们的案例中,两个0.1 µF(0402、X8L)电容增加到0.22 µF(0402、X7R)(见表1)后,开关变得稳定。

图4:不同CIN下效率和损耗与负载电流的关系

表2: Murata电容比较
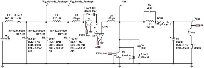
SIMPLIS仿真是一个有用的工具,可帮助工程师更好地确定CIN的最优值。图5显示了一个降压型稳压器,标出了沿电源走线的寄生电感估计值。输入电容已根据12 V输入电压下陶瓷电容的直流降额进行了调整。如果输入电容翻倍,从2x70 nF增加到2x140 nF,振铃会得到改善。

图5:SIMPLIS仿真原理图
关于ADI公司
Analog Devices, Inc. (NASDAQ: ADI)是全球领先的半导体公司,致力于在现实世界与数字世界之间架起桥梁,以实现智能边缘领域的突破性创新。ADI提供结合模拟、数字和软件技术的解决方案,推动数字化工厂、汽车和数字医疗等领域的持续发展,应对气候变化挑战,并建立人与世界万物的可靠互联。ADI公司2024财年收入超过90亿美元,全球员工约2.4万人。ADI助力创新者不断超越一切可能。更多信息,请访问www.analog.com/cn。