跳转到主要内容

评估高性能 ADC,为何需要一个低抖动时钟?

cathy /

<strong><font color="#FF0000">作者:Guy Hoover </font> </strong>

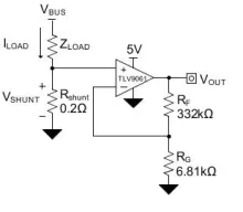
“在依然能够获得良好 SNR 结果的情况下,最差情况的 ADC 时钟可怎样呢?”虽然从来没有客户直接向我提及这一问题,但我的确定期地被问到有关采用不适合高分辨率 ADC 的时钟源之问题。——Guy Hoover

通常,它需要一个可具有高达 1nsRMS 抖动的函数发生器。常常需要采用一个高质量的 RF 发生器或晶体振荡器以从 16 或 18 位 ADC 获得最佳的 SNR 值,即使在相对较低的输入频率下也不例外。本文我将使用安装了 LTC2389-18 2.5Msps 18 位 ADC 和 LTC PScope 软件的 DC1826A-A 演示板,来说明抖动对于 SNR 性能的影响以及怎样降低一个噪声时钟源的抖动。

作为基线,DC1826A-A 的时钟输入采用一个罗德与施瓦茨 SMB100A RF 发生器来驱动,并由 Stanford Research SR1 提供模拟输入。结果是图 1 中的 PScope 数据,其产生一个 98.247dBFS SNR。

从系统架构入手,高性能控制电路设计这三招妥妥滴

cathy /

<font color="#FF0000">作者:Aengus Murray</font>

如何选择符合目标系统规格以及标准的相应架构、电路和元件呢?这些是由电路满足在效率、带宽和精度方面提供系统所需性能,同时又满足安全隔离要求来决定的。

本文探讨了系统架构选择对电源和控制电路设计以及系统性能的影响。

<strong>隔离构架</strong>

我们关心的问题是您需要根据用户提供的命令,安全地控制从交流电源到负载的能量流动。此问题在图 1 所示的高电平电机驱动系统图中针对以下三个电源域进行了阐述:给定、控制和功率。

电路笔记 | 高性能、10位至16位旋变数字转换器

cathy /

<strong>电路功能与优势</strong>

图1所示电路是一款完整的高性能旋变数字(RDC)电路,该电路可在汽车、航空电子和关键工业应用等要求宽温度范围内具有高稳定性应用的场合精确测量角度位置和速度。

<center><img src="http://mouser.eetrend.com/files/2018-02/wen_zhang_/100010179-35063-ad.p…; alt=“图1. 高性能旋变数字转换(RDC)电路原理示意图:未显示所有元件、连接和去耦” width="600"></center><center><i>图1. 高性能旋变数字转换(RDC)电路原理示意图:未显示所有元件、连接和去耦</i></center>

技术文章 | 高性能惯性传感器助力运动物联网

cathy /

在激增的高质量传感器、可靠连接和数据分析的共同推动下,工业效率迈上了新的台阶,而不断提高这些智能节点的自动化和移动化程度也能带来好处。在这些情况下,对传感器节点进行精密运动捕捉和位置跟踪成为事关应用成败的核心。这样,智能农场就可以基于丰富的地理位置、传感器内容以及分析学习结果来联合利用自动化地面车辆和航空器更加有效地指导地面作业。智能手术室将经典的导引技术带到手术台上,供精密制导机械臂使用,其运用传感器融合技术来确保各种条件下的精准导引。在多个领域,基于运动的传感器成为移动应用的价值倍增器。

手机中普遍存在的消费类惯性传感器使人们对其精度普遍感到失望,因此,在推动运动物联网(IoMT)的概念方面,迄今都没有什么成效。然而,新型高性能工业传感器能支持精确的角度指向和精确的地理定位性能,同时还能达到必要的尺寸和成本效率要求,故而现在又做好了推动运动物联网发展的准备。

<strong>工业系统智能检测的推动因素</strong>

CPU能否通过增大面积来提高性能?

cathy /

通过增大芯片面积,一个芯片中可以放下更多的晶体管,更多的晶体管可以实现功能更复杂,性能更高的芯片呢。为什么半导体行业却没有这么发展呢?

这是一个比较有意思的问题。乍一看貌似很有道理的样子,通过增大芯片面积,一个芯片中可以放下更多的晶体管,更多的晶体管可以实现功能更复杂,性能更高的芯片呢。为什么半导体行业却没有这么发展呢?

首先我们看一下,一颗芯片是怎样制造出来的呢?在半导体制造中,先将单晶硅棒经过抛光、切片之后,成为了晶元(wafer)。而每一片wafer经过掺杂、光刻、等步奏后形成一个个芯片。

<center><img src="http://mouser.eetrend.com/files/2017-06/wen_zhang_/100006672-21098-cpu1…; alt=“” width="600"></center>

成品的wafer一般长成下图,wafer内一小块一小块的正方形我们称之为die,即未封装的芯片。

使用Edison SDK + chroot 创建高性能应用

editor /

<strong>英特尔软件技术助力提升性能</strong>

英特尔 Edison 是一款功能强大的物联网平台,内置有双核 500MHz 凌动处理器。 部署英特尔软件技术有利于释放该平台更多的潜能。下图所示为基于Edison 的对比测试,测试结果明确表明,使用英特尔优化的通用库和编译器软件技术可带来显著的性能优势。 是不是迫不及待想在自己的 Edison 上尝试? 请查看 http://software.intel.com/zh-cn/intel-system-studio,并遵循本文的下列步骤。

高性能