跳转到主要内容
--## 电子创新网图库均出自电子创新网,版权归属电子创新网,欢迎其他网站、自媒体使用,使用时请注明“图片来自电子创新网图库”,不过本图库图片仅限于网络文章使用,不得用于其他用途,否则我们保留追诉侵权的权利。 ##--

本网站转载的所有的文章、图片、音频视频文件等资料的版权归版权所有人所有,本站采用的非本站原创文章及图片等内容无法一一联系确认版权者。如果本网所选内容的文章作者及编辑认为其作品不宜公开自由传播,或不应无偿使用,请及时通过电子邮件或电话通知我们,以迅速采取适当措施,避免给双方造成不必要的经济损失。
judy 提交于

鉴于对能源可持续性和能源安全的担忧,当前对储能系统的需求不断加速增长,尤其是在住宅太阳能装置领域。市面上有一些功率高达 2kW 且带有集成式储能系统的微型逆变器。当系统需要更高功率时,也可以选用连接了储能系统的串式逆变器或混合串式逆变器。

图 1 是混合串式逆变器的方框图。常见的稳压直流母线可将各个基本模块互联起来。混合串式逆变器包含以下子块:

  • 用于执行最大功率点跟踪的单向 DC/DC 转换器。

  • 用于电池充电和放电的双向 DC/DC 转换器。电池可在夜间或停电期间供电。

  • DC/AC 转换器,负责将直流转换为交流电源并保持低电流总计谐波失真 (THD)。

  • 微控制器 (MCU),用于测量电流和电压、控制电源开关、执行绝缘监测、检测串拱和启用通信。

  • 电源优化器,用于尽可能提高光伏面板的可用功率,而不受辐照度和温度等外部变量的影响。

image003.png

图 1. 连接到电网的混合串式逆变器的原理图

IGBT 与 GaN FET 的比较

串式逆变器由电源开关组成,例如绝缘栅双极晶体管 (IGBT)。这种功率器件存在尾电流和二极管反向恢复等问题,会导致开关损耗较高。此外,这些现象受温度影响,会导致更高的功率损耗,尤其是在采用静态散热解决方案时。因此,这些功率器件需要在低频下运行,需要体积更大的无源元件和散热器。开关频率典型范围为 5kHz 至 15kHz。

氮化镓 (GaN) 等宽带隙电源开关没有少数载流子现象,因此能够减少开关损耗。开关损耗降低后,能够在保持系统损耗不变的情况下提高开关频率,从而减少无源元件的数量。平均而言,开关频率可以提高 6 倍。

本文提出了一种基于 GaN 场效应晶体管 (FET) 的 10kW 串式逆变器。我们还将探讨 GaN 的优势,并重点介绍为住宅太阳能应用构建此类系统的优势。

基于 GaN 的串式逆变器的设计注意事项

图 2 所示为基于 GaN 且具有电池储能系统的 10kW 单相串式逆变器参考设计,包括所有有源和无源元件。

image005.png

图 2. 基于 GaN 器件的 10kW 单相参考设计

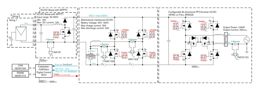
图 3 是该转换器的原理图表示。

image007.png

图 3. 单相串式逆变器参考设计方框图

该参考设计包含四个在不同开关频率下运行的电源转换系统:

  • 两个升压转换器,用于实现两个独立的串式输入,每个转换器的额定功率为 5kW (134kHz)。

  • 一个交错式双向 DC/DC 转换器,额定功率为 10kW (67kHz)。

  • 一个面向电网的双向 DC/AC 转换器,额定功率为 4.6kW (89kHz)。

功率器件

由于能够在顶部为额定电压为 650V 的 30mΩ LMG3522R030 GaN FET 进行散热,因此热阻抗比底部散热器件更小。这些 FET 集成了栅极驱动器,可降低解决方案成本并缩小设计尺寸。

MCU

如图 3 所示,该参考设计由单个 MCU 控制。TMS320F28P550SJ 可对四个功率转换级进行实时控制、提供保护并实现多个控制环路。可以让 MCU 将电源地 (GND DC–) 作为参考。由于集成了栅极驱动器,也可以直接控制 GaN FET。底部不需要隔离式栅极驱动器(Q1A、Q1B、Q2、Q4、Q6、Q7)。

电流检测

系统需要在不同转换器级的不同点进行电流测量。升压转换器使用基于并联的解决方案(例如负电源轨上的 INA181)来测量电流,因为 MCU 将电源地作为参考。在交错式转换器中,您需要使用高精度电流检测增强型隔离式放大器 AMC1302 等器件,在不同的时间和温度条件下以高精确度测量电池中的电流。内部 GaN 低压降稳压器生成的 5V 电压用于为电流检测放大器供电。在逆变器级中,可以使用霍尔效应电流传感器(例如 TMCS1123)来测量电网电流。这种传感器具有高带宽和高准确度,有助于显著降低电流 THD。

实验结果

我们使用以下系统电压运行了此参考设计:

  • 串式输入电压:350V。

  • 标称电池电压:160V。

  • 电网电压:230V。

  • 直流链路电压:控制在 400V。

我们收集了转换器在不同场景下工作时的效率:

  • 从串式输入中获取电力并输送至电网(见图 4)。

  • 从电池中获取电力并输送至电网(见图 5)。

  • 从串式输入中获取电力并输送至电池(见图 6)。

image009.png

图 4. 将光伏面板输出的电力转换到电网时的效率(350VDC、230VAC)。

image011.png

图 5. 将电池输出的电力转换到电网时的效率(160VDC、230VAC)

image013.png

图 6. 将光伏面板的电力转换到电池时的效率(350VDC、160VDC)

这些图表明,即使开关速度比标准 IGBT 解决方案快六倍,整体效率仍然与当今的 IGBT 解决方案相当。包含辅助控制电源时,效率依旧保持在 98% 左右。所有三张图都包含两个电源转换级。

结语

GaN 有助于实现更高的功率密度,从而减轻终端设备的重量。串式逆变器参考设计具有接近 98% 的整体系统效率和 2.3kW/L 的功率密度,展现出优越的性能。此外,在考虑系统总成本时,实施集成栅极驱动器解决方案可降低成本。

精彩推荐

2026英伟达GTC大会专题

CES 2026(国际消费类电子产品展览会)专题

第四届南渡江智慧医疗与康复产业高峰论坛

第十五届松山湖中国IC创新高峰论坛

第四届滴水湖中国RISC-V产业论坛

Recent comments

  • 1873774516_516738
  • 2460440665_516737
  • 1457585548_516736
  • 780289498_516735
  • 2283262460_516734